| Abbikine产品:donkey serum albumin (1:50, Abbkine), BMS0140 英文名:Bone marrow mesenchymal stem cells protect against n-hexaneinduced neuropathy through beclin 1-independent inhibition of autophagy 中文名:骨髓间充质干细胞通过依赖beclin 1的自噬抑制作用来抵抗正己烷诱导的神经病变 杂志:ScieNtific REPortS 影响因子:4.12 |
研究背景:
长期暴露于有机溶剂正己烷中可导致中枢-外周神经病变,主要由其毒性代谢物2,5-己二酮(HD)介导。临床正己烷引起的神经病患者表现为感觉运动障碍,如脚趾和手指麻木和刺痛感以及下肢远端无力。形态学研究表明,轴突萎缩、节段性髓鞘脱失和远端轴索瓦勒变性是主要的病理损害。由于正己烷在各种工业生产过程中的广泛应用,正己烷相关的神经毒性逐渐成为暴露于正己烷环境下的人的主要健康问题和职业健康危害。然而,目前还没有有效的治疗方法。
骨髓间充质干细胞(BMSC)是具有较强自我更新和多向分化能力的成体干细胞。骨髓间充质干细胞具有易得、抗炎、抗凋亡和神经营养功能强等优点,已被广泛应用于各种疾病的治疗。骨髓间充质干细胞移植的有益作用包括神经保护和/或改善功能恢复,已在多种神经病理学中得到证实,如脊髓损伤、缺血性中风、阿尔茨海默病、帕金森病和肌萎缩侧索硬化症。最近,我们将骨髓间充质干细胞的治疗效果扩展到由职业或环境神经毒物(如正己烷)引起的神经病变。以大鼠嗜铬细胞瘤细胞PC12为实验材料,研究了骨髓间充质干细胞(BMSC- cm)制备的条件培养基对嗜铬细胞瘤细胞凋亡的保护作用。骨髓间充质干细胞移植还能减轻HD诱导的神经元损伤,改善大鼠的运动功能。然而,bmsc提供神经保护的机制仍不清楚。
自噬是一种进化上保守的生理过程,它清除、降解、运输和回收细胞质成分,补充细胞成分,缓解代谢压力。尽管自噬发生在基础水平以维持组织稳态,但在各种病理条件下,如缺氧、缺血、氧化应激和内质网应激下,自噬可迅速受到调控并导致细胞死亡。研究表明,骨髓间充质干细胞能够抑制自噬的激活,从而减轻缺血/再灌注损伤、创伤性脑损伤和矽肺引起的损伤。虽然自噬在正己烷诱导的神经病变中是否失调尚不清楚,但在多种毒物,如1-甲基-4-苯基- l-1,2,3,6-四氢吡啶盐酸盐(MPTP)、鱼藤酮等,诱导的神经毒性中自噬的过活化已被报道。因此,我们假设正己烷诱导的神经病变中自噬失活可能是骨髓间充质干细胞移植诱导的神经保护的原因。
为了验证我们的假设,在HD治疗5周后,用尾静脉注射给HD中毒大鼠骨髓间充质干细胞。我们发现,在静脉移植大鼠中,骨髓间充质干细胞显著降低了HD中毒大鼠脊髓和坐骨神经中微管相关蛋白1轻链3-II (LC3-II)的水平和分离体-1 (p62)的降解。激活becline 1独立的哺乳动物雷帕霉素靶蛋白(mTOR)/类unc kinse 1 (ULK1)通路有助于BMSC抑制HD诱导的自噬作用。
结果
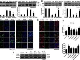
骨髓间充质干细胞移植可减弱HD诱导的神经元自噬激活。我们之前报道过,骨髓间充质干细胞移植改善了HD中毒大鼠的运动功能恢复,减轻了脊髓和坐骨神经轴突和髓鞘形成的病理损伤。为了确定自噬是否参与骨髓间充质干细胞提供的保护,我们检测了移植或不移植骨髓间充质干细胞的HD处理大鼠自噬的变化。免疫印迹法分析显示,HD中毒大鼠脊髓和坐骨神经中脂化微管相关蛋白-1轻链3 (LC3II)表达显著增加(图1A), LC3II是自噬激活的标志物。自噬体膜蛋白p62水平在两种检测组织中均显著降低(图1B)。值得注意的是,骨髓间充质干细胞移植显著逆转了HD中毒大鼠LC3II和p62的变化(图1A和B),表明骨髓间充质干细胞阻断了HD诱导的自噬激活。抗lc3抗体免疫荧光染色进一步证实了这一结论(图1C)。骨髓间充质干细胞(BMSC)可显著降低HD中毒大鼠脊髓和坐骨神经中LC3的表达水平(图1C)。生理盐水(HD-NS组)对HD诱导的自噬激活无明显影响(图1A-C)。
为了确定骨髓间充质干细胞是否对HD诱导的神经元自噬激活有抑制作用,我们在大鼠脊髓中使用抗lc3和抗map -2抗体进行了双重免疫荧光染色。我们发现在HD处理的大鼠map -2免疫反应细胞中LC3高表达,BMSC移植显著降低了LC3的表达(图1D)。
为了确定骨髓间充质干细胞对自噬激活的抑制是否与其神经保护相关,我们使用了HD诱导的体外毒性模型。与体内一致,HD处理的背侧运动神经元细胞系VSC4.1细胞LC3II水平升高。自噬抑制剂PIK III的治疗显著降低了HD处理的VSC4.1细胞LC3II的增加,而LC3II的增加与LDH释放的减少有关(图1E,F),说明抑制自噬激活可以保护HD诱导的神经毒性。有趣的是,在BMSC-CM和HD中毒的VSC4.1细胞中也检测到类似水平的神经保护(图1E)。更重要的是,自噬激活剂雷帕霉素(rapamycin, Rap)刺激自噬激活,消除了BMSC-CM对HD诱导的LC3II升高和LDH释放的保护作用(图1E,F),表明抑制自噬激活参与了bmsc提供的神经保护。
研究目的
正己烷是工业上广泛使用的有机溶剂,长期接触正己烷可引起中枢-外周神经病变,是由其活性代谢物2,5-己二酮(HD)可介导的。我们最近报道骨髓间充质干细胞(BMSC)的移植显著改善了大鼠的神经损伤和运动障碍。然而,该机制尚不明确。在这里,我们报道了HD诱导自噬的抑制作用将有助于为bmsc提供保护。骨髓间充质干细胞移植显著降低了HD中毒的大鼠脊髓和坐骨神经的微管结合蛋白1轻链3-II (LC3-II)水平,并降低了p62的降解。暴露于HD中的VSC4.1细胞也证实了骨髓间充质干细胞可以降低自噬。此外,PIK III抑制自噬减轻了HD的神经毒性作用,同时也破坏了bmsc的神经保护作用。此外,我们发现BMSC不能干扰Beclin 1,但能促进雷帕霉素靶蛋白(mTOR)的激活。Unc-like kinse 1 (ULK1)进一步被认为是mTOR的下游靶点,负责bmsc介导的自噬抑制。总之,骨髓间充质干细胞移植通过beclin 1依赖性激活 mTOR 通路,有效改善HD诱导的自噬,为利用骨髓间充质干细胞治疗正己烷等环境毒物诱导的神经毒性的提供了新视野。
材料方法
- BMSC细胞培养;
- BMSC-CM的准备;
- 动物处理和组织准备:SD大鼠成年雄鼠;
- 1细胞培养与处理;
- 乳糖脱氢酶(LDH)释放实验;
- 电子显微镜(TEM)检测;
- Western blot实验;
- 免疫荧光染色(IF)和共聚焦显微镜拍照:运用Abbkine封闭血清:驴血清BMS0140;
- ANOVA法数据分析。
实验结果:
骨髓间充质干细胞移植可减弱HD诱导的神经元自噬激活。我们之前报道过,骨髓间充质干细胞移植改善了HD中毒大鼠的运动功能恢复,减轻了脊髓和坐骨神经轴突和髓鞘形成的病理损伤。为了确定自噬是否参与骨髓间充质干细胞提供的保护,我们检测了移植或不移植骨髓间充质干细胞的HD处理大鼠自噬的变化。免疫印迹法分析显示,HD中毒大鼠脊髓和坐骨神经中脂化微管相关蛋白-1轻链3 (LC3II)表达显著增加(图1A), LC3II是自噬激活的标志物。自噬体膜蛋白p62水平在两种检测组织中均显著降低(图1B)。值得注意的是,骨髓间充质干细胞移植显著逆转了HD中毒大鼠LC3II和p62的变化(图1A和B),表明骨髓间充质干细胞阻断了HD诱导的自噬激活。抗lc3抗体免疫荧光染色进一步证实了这一结论(图1C)。骨髓间充质干细胞(BMSC)可显著降低HD中毒大鼠脊髓和坐骨神经中LC3的表达水平(图1C)。生理盐水(HD-NS组)对HD诱导的自噬激活无明显影响(图1A-C)。
为了确定骨髓间充质干细胞是否对HD诱导的神经元自噬激活有抑制作用,我们在大鼠脊髓中使用抗lc3和抗map -2抗体进行了双重免疫荧光染色。我们发现在HD处理的大鼠map -2免疫反应细胞中LC3高表达,BMSC移植显著降低了LC3的表达(图1D)。
为了确定骨髓间充质干细胞对自噬激活的抑制是否与其神经保护相关,我们使用了HD诱导的体外毒性模型。与体内一致,HD处理的背侧运动神经元细胞系VSC4.1细胞LC3II水平升高。自噬抑制剂PIK III的治疗显著降低了HD处理的VSC4.1细胞LC3II的增加,而LC3II的增加与LDH释放的减少有关(图1E,F),说明抑制自噬激活可以保护HD诱导的神经毒性。有趣的是,在BMSC-CM和HD中毒的VSC4.1细胞中也检测到类似水平的神经保护(图1E)。更重要的是,自噬激活剂雷帕霉素(rapamycin, Rap)刺激自噬激活,消除了BMSC-CM对HD诱导的LC3II升高和LDH释放的保护作用(图1E,F),表明抑制自噬激活参与了bmsc提供的神经保护。

图1所示。骨髓间充质干细胞抑制HD诱导的大鼠脊髓和坐骨神经自噬活性
创新点
在本研究中,我们通过beclin 1依赖性激活mTOR通路,证实了骨髓间充质干细胞移植抑制hd中毒大鼠自噬的激活,这可能与骨髓间充质干细胞具有神经保护作用有关。我们的研究结果的显著特点是:(1)骨髓间充质干细胞降低了hd中毒大鼠LC3-II的水平和p62的降解;(2) BMSC对Beclin 1无影响,但促进了mTOR/ULK1通路的激活;(3) mTOR通路的抑制阻断了BMSC对自噬激活的抑制作用。
Abbkine专注于免疫学和细胞学领域,致力于创新和研发各类抗体、蛋白质、分析试剂与试剂盒,以期成为生命科学研究发展、药物研发等领域的关键推动者。在这里,我们为您呈献蛋白和免疫研究用户最喜爱的产品,从免疫学基础产品,如蛋白提取定量,到免疫学实验的内参标签抗体、一抗及二抗等;细胞研究用户最喜爱的产品,从用于检测细胞状态的染料及试剂盒,细胞器提取试剂盒,细胞亚结构染色示踪及细胞代谢检测产品,到用于细胞培养的细胞因子及蛋白类检测试剂盒,只为助力您的研究事业!
About Abbkine Scientific Co., Ltd.
Abbkine Scientific Co., Ltd.成立于2012年。我们的使命,通过为全球科学家提供人类和动物健康研究所需的基础研究工具,以期成为研究探索的关键推动者。我们将通过明确的核心战略和促进诚信、开放、合作、创新和为客户服务的企业文化,为全球生命科学研究者提供买得起的高品质产品,实现我们的使命。







