摘要:微RNA作为关键的转录后调节因子,在骨骼肌发育中起着不可或缺的作用。我们先前的研究表明,MiR-34b-5p和IGFBP2可能在骨骼肌生长中发挥潜在作用。本研究旨在探讨MiR-34b-5p和IGFBP2在肌发生中的作用及调控机制。在本研究中,双荧光素酶报告法和Western blot分析表明,IGFBP2是MiR-34b-5p的直接靶点,流式细胞仪分析和edu分析表明,MiR-34b-5p能抑制成肌细胞的细胞周期进程,MiR-34b-5p能促进成肌细胞的形成。通过促进MYHC的表达。相反,IGFBP2的过度表达显著促进了成肌细胞的增殖,阻碍了肌管的形成。总之,我们的结果表明,MiR-34b-5p可以通过靶向IGFBP2介导成肌细胞的增殖和分化。
1.引言
微RNA(micrornas)是一种小的非编码RNA,通常能结合到3’utr(3’-非翻译区,3’utr)的mRNA,并作为内源性翻译抑制因子发挥作用。最近的研究证明,小RNA广泛参与各种生物学过程,如先天免疫反应、细胞增殖和凋亡、结肠、肺和乳腺癌的发生以及脂质代谢。在我们之前的研究中,我们发现,在隐性白岩(WRR)和兴化鸡(XH)的乳腺肌肉组织中,MiR-34b-5p的表达存在差异。结合这些小RNA序列数据和我们以前的RNA序列数据,我们预测差异表达的基因IGFBP2可能是MiR-34b-5p的靶基因,因此我们推测MiR-34b-5p和IGFBP2可能在肉鸡生长中起到潜在的作用。
MiR-34b-5p是mir-34家族(mir-34a、mir-34b和mir-34c)的成员,可以通过23个核苷酸的成熟序列加工成其前体mirna(mir-34b)。mir-34家族是一个众所周知的癌症抑制因子,它可以被p53诱导并参与许多癌症生物学过程。据报道,在鸡体内,MiR-34b-5p可以通过靶向mda5促进alv-j感染细胞的增殖和alv-j复制。除癌症外,尼罗河罗非鱼骨骼肌发育过程中,MIR-34的表达也存在差异。在小鼠胚胎发育和出生后骨量增加过程中,所有的mir-34家族成员都可能参与并影响成骨细胞分化细胞2019、83602/13。mir-34a还可以促进人肺动脉平滑肌细胞的增殖。此外,mir-34a和mir-34c还可以抑制平滑肌细胞的增殖。据报道,mir-34c在促进分化过程的同时抑制肌肉卫星细胞的增殖。所有这些研究表明,MIR-34不仅可以介导肿瘤的生理过程,而且可以参与肌肉生长的调节。
胰岛素样生长因子结合蛋白2(IGFBP2)是IGFBPS(IGFBP1-6)家族的成员。这六种同源蛋白以其与IGF1和IGF2的高亲和力而闻名。IGFBP2作为一种潜在的生物标志物,可以参与多种癌症的研究。以前的研究发现,鸡胚胎期的眼睛、大脑、骨骼肌和心脏中大量表达IGFBP2,在哺乳动物的胚胎组织中高度表达。IGFBP2的DNA多态性与猪的生长、胴体、肉品质和繁殖性状显著相关。然而,除上述研究外,关于IGFBP2在禽类骨骼肌发育中的作用还未见报道。
在本研究中,我们探讨了MiR-34b-5p和IGFBP2在鸡骨骼肌发育中的作用和调节作用。我们证实,MiR-34b-5p可以通过直接抑制IGFBP2的表达来抑制成肌细胞的细胞周期进程,加速肌管的形成。
2.结果
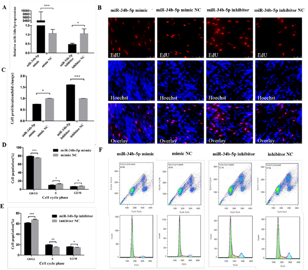
2.1 MiR-34b-5p抑制成肌细胞的细胞周期进展
为了揭示MiR-34b-5p在成肌细胞中的作用,我们将MiR-34b-5p模拟物和抑制剂导入CPM细胞,以评估其对细胞周期进展的影响(图1a)。edu分析发现,MiR-34b-5p的过度表达可能会阻碍CPM细胞的增殖,当我们抑制MiR-34b-5p的表达时,会发现相反的结果(图1b,c)。此外,用MiR-34b-5p模拟物转染后,g0/g1期细胞明显增多,而s期细胞数低于对照组(图1d,f)。用MiR-34b-5p抑制剂转染的细胞周期变化显示相反的趋势(图1e,f)。总之,这些结果表明,MiR-34b-5p可以抑制成肌细胞的细胞周期进程。

图1所示。MiR-34b-5p抑制成肌细胞的细胞周期进展。
2.2 MiR-34b-5p促进肌管的形成
在7周龄兴化鸡的肾脏、胸肌和腿部肌肉中,MIR-34B-5P的表达相对较高(图2a)。将生长介质(GM)改为分化介质(DM),诱导90%左右融合的CPM细胞进行分化,如前所述。GM代表增殖期的成肌细胞,而DM1–DM6代表成功诱导分化为第1天到第6天(在不同时间点)的成肌细胞。结果表明,在分化中期(DM3)和晚期(DM5)时,MiR-34b-5p表达突然增加(图2b)。因此,我们将MiR-34b-5p模拟物转染到CPM细胞中,发现MiR-34b-5p的过度表达显著增加了MYOD(肌源分化)、MYOG(肌生成素)和MYHC(肌球蛋白重链)的表达(在肌生成过程中的三个重要标记基因),而抑制作用则是通过抑制细胞的生长来实现的。f MiR-34b-5p对这些基因有相反的作用(图2e,f)。Western blot分析显示,MiR-34b-5p可以增加MYHC的表达(图2g,h)。此外,MYHC染色结果显示,MiR-34b-5p模拟转染后,肌管的数目和面积大大增加,而MiR-34b-5p的敲除可以抑制肌管的形成(图2c,d)。这些结果表明,MiR-34b-5p促进成肌细胞分化。

图2 MiR-34b-5p促进肌管的形成
2.3 IGFBP2是MiR-34b-5p的直接靶点
IGFBP2的3′utr区的MiR-34b-5p结合位点成功突变(图3A,B)。在df-1细胞中进行的双荧光素酶报告分析显示,与NC组相比,MiR-34b-5p可降低pmirglo-IGFBP2-wt的荧光素酶活性(图3E)。IGFBP2的mRNA和蛋白水平表明,MiR-34b-5p可以直接抑制IGFBP2的表达(图3C,D)。

图3 IGFBP2是MiR-34b-5p的直接靶点。
2.4 IGFBP2促进成肌细胞的细胞周期进展
IGFBP2在7周龄兴化鸡的肾脏、胸肌和腿部肌肉中的表达相对较高(图4A),类似于MiR-34b-5p的表达(见图2A)。通过qrt-pcr和western blot分析,检测了过表达质粒(pcdna3.1-IGFBP2)和si-IGFBP2的效率。这些结果证实了IGFBP2在CPM细胞中成功地过表达和敲除(图4B,C)。EDU分析表明,由于IGFBP2的过度表达,增殖期的细胞数量显著增加,而在IGFBP2敲除后细胞数量减少(图4D,E)。IGFBP2过表达后,g0/g1期细胞数低于对照组,而IGFBP2基因敲除后细胞数呈相反的趋势(图4F-H)。

图4 IGFBP2促进成肌细胞的细胞周期进展。
2.5 IGFBP2是一种抑制肌管形成的药物
qRT-PCR结果表明,IGFBP2在成肌细胞分化过程中可能具有潜在的作用,因为它在成肌细胞分化过程中表现出较高的表达水平,特别是在DM2和DM4处(图5A)。同时,MYOD和MYHC的mRNA表达被IGFBP2过度表达下调(图5B),在IGFBP2抑制后上调(图5C)。MYHC蛋白水平被IGFBP2抑制,并在IGFBP2敲除后上调(图5F,G)。免疫荧光染色显示,IGFBP2的过度表达可能阻碍肌管的形成;相反,IGFBP2的敲除可促进肌管的形成(图5D,E)。这些结果表明,IGFBP2可作为肌管形成的抑制剂。

图5 IGFBP2抑制肌管形成。
3.讨论
成肌细胞增殖、分化和融合成多核肌管,形成肌纤维,肌纤维的形成是骨骼肌发育过程之一,仅发生在胚胎期。除了一些肌肉特异性的小RNA(如mir-206、mir-1和mir-133),许多非肌肉特异性的小RNA也需要分化成肌细胞。这就是为什么我们选择鸡原代成肌细胞来研究MiR-34b-5p和IGFBP2的功能。
据报道,mir-34可以靶向参与细胞周期进程的许多基因,如ccnd1、ccne2、cdk4、cdk6、e2f3、map2k1、map3k9、myc等,我们目前对gga-MiR-34b-5p的研究与hsa-MiR-34b-5p具有相同的结合位点,这意味着gga-MiR-34b-5p可能与hsa-MiR-34b-5p结合。通过这些基因来调节细胞周期的进展。在我们的研究中,我们发现,MiR-34b-5p的过度表达增加了细胞在g0/g1阶段的比例,降低了细胞在s阶段的比例,这表明它可以抑制细胞从g0/g1到s阶段的CPM。






